中国·太阳成集团tyc33455(股份有限公司)-Official website
首页
学院概况
学院简介
组织架构
联系我们
师资队伍
名师风采
教师简介
专职教师
行政教辅人员
名誉教授
客座教授
兼职教授
校外导师
教学教务
人才培养
教学活动
实践教学
特色班建设
科研学术
学术动态
特色讲坛
学术成果
实习实训
实习基地
模拟实训
法律检索
学科竞赛
实训室建设
党团建设
党团活动
深入开展学习贯彻习近平新时代中国特色社会主义思想主题教育
学生工作
学生事务
学生活动
学生风采
招生就业
招生工作
就业信息
规章制度
您现在所在的位置:
首页
>
招生就业
>
就业信息
> 正文
就业信息
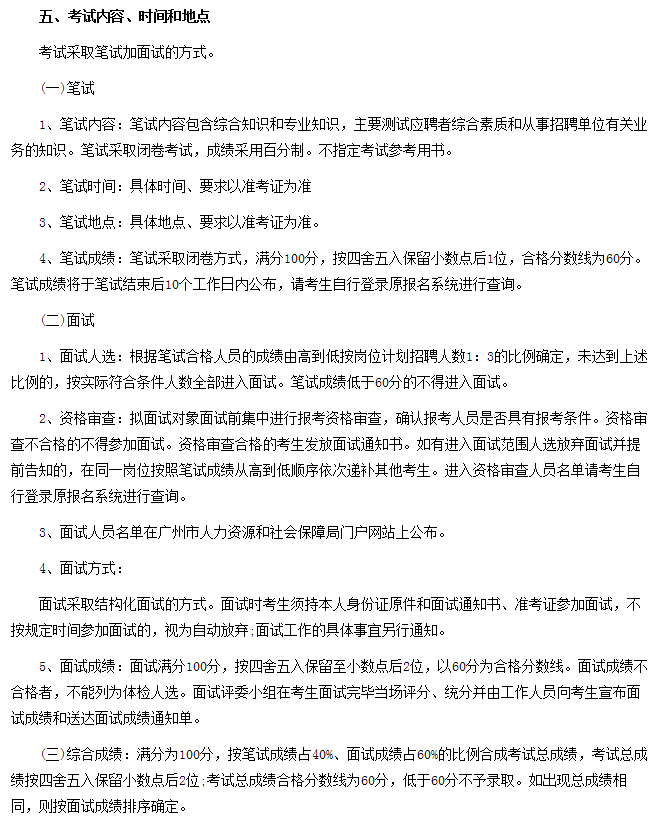
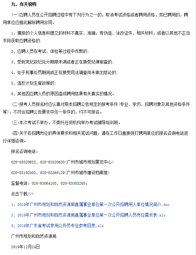
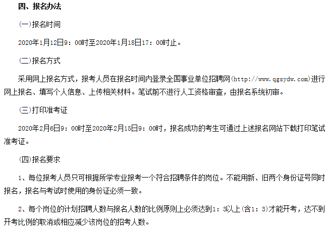
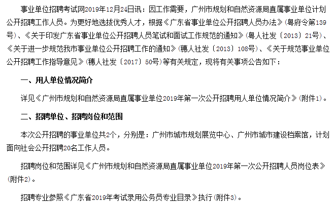
招聘信息-广州市规划和自然资源局直属事业单位第一次招聘事业编制人员公告
点击量:
招聘信息详情查看、报名资料下载-链接:
广州市规划和自然资源局直属事业单位第一次招聘事业编制人员公告
http://www.shiyebian.net/xinxi/325681.html
[返回]